How Flows work in CRM?

Previously known as Funnels (Watch a video with instructions)

Overview #

Automated Flows are the primary automation tool within the CRM. They allow you to automate processes, streamline communication, and manage member engagement based on behaviour or status changes.

Flows are particularly useful for:

  • Automating repetitive communication
  • Tracking engagement outcomes
  • Managing member lifecycles (onboarding, renewals, lapsed follow-ups)
  • Responding to member activity (event registrations, profile updates)

Structure of a Flow #

A Flow is a sequence of Steps, made up of:

  • Triggers: Conditions that start or move a contact through the flow
  • Actions: What the system does when a condition is met (e.g. send email)
  • Logic: Rules that send contacts down different paths based on contact attributes (e.g. membership type)

Step Types Explained #

Triggers #

Triggers detect contact activity and:

  • Add a contact to a flow (e.g. form submission)
  • Move a contact to a new step within a flow (e.g. clicked email link)
  • Remove a contact from a flow (e.g. membership cancelled)

Examples:

  • A member submits an event registration form
  • A tag such as “Membership Renewed” is applied
  • A lapsed member logs into their portal

Actions #

Actions define what the CRM should do when a trigger is activated. These may include:

  • Sending a templated email
  • Adding/removing a tag
  • Scheduling a task for an admin
  • Delaying the next step using a timer

Example:

When a new member signs up, send a welcome email → wait 2 days → send a second email introducing networking groups → wait 5 days → send an email about accessing member-only resources.


Logic #

Logic allows you to branch contacts based on their status, tags, or other criteria. Useful when different types of members should receive different sequences.

Example:

If the contact is tagged as “Student Member”, send a tailored email with discounted resources.
Otherwise, send a professional development overview for full members.

Logic branches are evaluated only at the moment the contact reaches them—they do not retroactively change.


How Contacts Progress Through a Flow #

  • Contacts move from top to bottom within a flow.
  • A trigger must be met for a contact to proceed to the next step.
  • If a trigger condition is not met, the contact waits at that point.
  • Contacts cannot move up a flow, only down from where they entered or progressed to.

Note: Contacts already meeting a trigger condition before a flow is activated will not enter the flow. Triggers are not retroactive.


Flow Progression Example: New Member Onboarding #

Flow Design:

1. Trigger: A New Member Joins

  • A person successfully signs up for a membership.
  • The tag member-active is applied to their contact record, which starts this funnel.

2. Action: Send Welcome Email

  • An email is sent immediately.
  • Content: “Welcome to the community! We’re thrilled to have you. To get started, we recommend completing your member profile.” This email would also include login details and links to important resources.

3. Delay: Wait 3 Days

  • The flow pauses. This gives the new member time to settle in and read the first email without being overwhelmed.

4. Benchmark (Goal): Profile Is Completed

  • This step continuously checks if the member has completed the desired action.
  • Trigger: The tag profile-complete is applied. (This tag would be automatically added when a member saves their profile information for the first time via the Agend Member Portal.)
  • Action: If this tag is applied, the contact is immediately pulled to the end of the funnel. This is the crucial step that stops them from receiving unnecessary reminders.

5. (Else) Action: Send a Reminder Email

  • If 3 days have passed and the profile-complete The tag has not been applied, so this second email is sent.
  • Content: “Just a friendly reminder to complete your member profile! A complete profile helps you connect with peers and get the most out of your membership.”

6. End of Funnel

The onboarding sequence concludes.


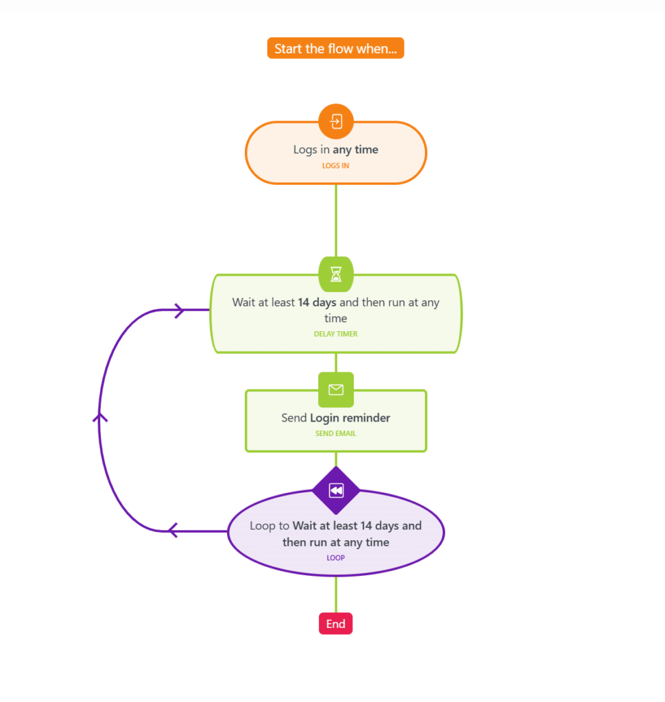
Restarting a Flow #

A contact can re-enter a flow if a designated entry trigger is activated again (e.g. a form is re-submitted or a tag is reapplied). This is useful for recurring actions.

Example:

Every time a lapsed member logs in, restart the re-engagement sequence.


Using Logic for Branching Paths #

Branching logic allows different communications or actions based on contact attributes.

Example:

Logic Step: Is “Membership Type = Associate”?

  • Yes: Send associate-specific benefits email
  • No: Send standard renewal email

Once a contact enters a branch, they cannot move sideways into a parallel branch.

Nested Branches can be used for more complex flows—just ensure clear structure to avoid confusion.


Triggers Within Logic Branches #

Scenarios:

  1. Trigger is in the same branch as the contact → works as normal
  2. Trigger is before the branch starts → conditions are checked; if met, contact moves into that branch
  3. Trigger is in a parallel branch → has no effect; contact stays in current branch
  4. Trigger is after the branch ends → contact can proceed to it as normal

Use Case Examples for Professional Membership Organisations #

1. New Member Onboarding #

  • Trigger: “New Member” tag applied
  • Action:
    • Send welcome email
    • Wait 3 days
    • Send intro to member benefits
    • Wait 5 days
    • Send details of upcoming events

2. Lapsed Member Re-engagement #

  • Trigger: “Lapsed Member” tag applied
  • Logic Branch:
    • If “Previously Attended Event”
      • Send “We miss you – come back for another event!” email
    • Else
      • Send “Not sure what you’re missing?” email with key benefits

3. Pre-Event Communication #

  • Trigger: Contact registers for a webinar
  • Action:
    • Send confirmation email
    • Wait 2 days
    • Send “What to expect” email
    • Wait 1 day
    • Send Zoom link

Best Practices #

  • Use clear and descriptive naming for flows, triggers, and actions.
  • Always test your flows with dummy contacts before going live.
  • Keep flows organised and documented, especially when using nested logic.
  • Use timers sparingly to avoid overloading members’ inboxes.

Was it helpful ?
Updated on 14/10/2025